保安证核发 -云顶国际yd
云顶国际yd-4008云顶国际网站
忠诚履职 奋勇担当——党的二十届三中全会精神在新乡公安机关引发热烈反响
《新乡日报》整版推介新乡公安夏季行动亮点成效
惩恶扬善的“重案终结者”——记全省扫黑工作先进个人、市公安局犯罪侦查支队副支队长刘超
【每日之星】原兴派出所:民有所呼 我有所应
『夏季行动•一线警事』赴“萄”醉之约,护夏日安宁
全市公安工作会议召开李卫东会见与会人员和公安功模代表
『夏季行动』“警”色海报,定格平安守护!
『夏季行动』新乡警方打击违法犯罪不松懈 全力护民安
【每日之星】嘎嘎给力!民警快速追回被盗电动车
【每日之星】凤泉分局宝东派出所:高效出击 24小时连破两案
云顶国际yd-4008云顶国际网站
图片要闻
视频新闻
头条新闻
局长信箱
网上举报
办事指南
便民公告
新乡警讯
安全防范
警察艺苑
公示公告
窗口连线
云顶国际yd-4008云顶国际网站
头条新闻
新乡警讯
图片要闻
视频新闻
警察艺苑
机构职责
安全防范
公示公告
政务公开
网上举报
局长信箱
便民公告
办事指南
窗口连线
治安管理
您当前位置:
云顶国际yd-4008云顶国际网站
>>
治安管理
>>详情
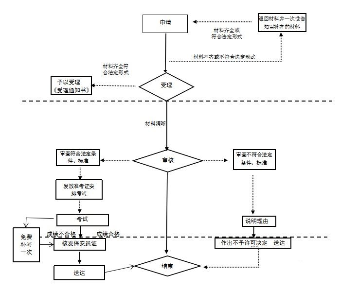
保安证核发
--保安证流程图
2020-10-21 10:48:09
|
作者:
|
来源:zzzd
|
点击量:
推荐资讯
【警方提醒】警惕“军官”委托订货,都是诈骗!
热门点击
1
公安部秦城监狱监狱长王耀群莅临新乡市公安局参观指导信息化建设工作...
2
马义中同志任新乡市政府党组成员、市公安局党委书记...
3
市公安局召开党委(扩大)会议宣布市局主要领导职务调整决定...
4
满分教育(驾驶证)服务指南...
5
【警方提醒】建议收藏!无犯罪记录证明可以在支付宝申请了(附详细步骤)...
6
如何防范电话诈骗...
网站地图